Загальне значення
Звернімо увагу на слова у двох стовпчиках:
| боротьба | боротися |
| спів | заспівати |
| синій | синіти |
| зелений | зазеленіти |
Якщо порівняти ці слова як частини мови, зробимо висновок:
- слова «боротьба», «спів» означають назву дії і відповідають на питання що?, отже, це іменники;
- слова «синій», «зелений» вказують на ознаку і відповідають на питання який?, отже, це прикметники;
- слова «боротися», «синіти», «заспівати», «зазеленіти» означають дію предмета, відповідають на питання що робити? що зробити?, отже, це дієслова.
Дієслово — це самостійна змінна частина мови, яка називає дію або стан предмета й відповідає на питання що робити? що зробити? тощо.
Морфологічні ознаки
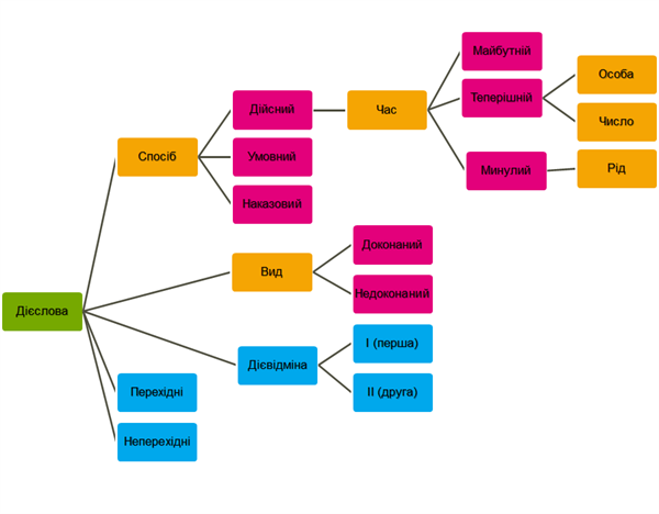
Дієслова мають такі граматичні категорії: час, число, особа, рід, вид, спосіб.

Синтаксична роль
Дієслово в реченні найчастіше виконує функцію присудка.
Приклад:
Про все ти співаєш: про сльози і сміх, Про молодість, битвами грізну… (В. Сосюра)